Experiment design |
|
<< Click to show table of contents >> Navigation: Modules and plug-ins > 2manage > SimClient >
|
Contents
Methods of experiment generation
Latin Hypercube Sampling Crossed
Methods of experiment generation
This section describes the individual methods used for experiment generation.
General selection of experiment design methods:
When selecting the appropriate experiment design method, the resulting number of experiments should always be considered, as the factorial designs all have an exponential term (see table below).
Therefore, for very high factor and expression combinations, space-filling designs such as Latin Hypercube Sampling should be used.
The following figure gives a simple example for two to 6 factors with only 3 expressions and already provides a rough insight into the exponential growth of the number of experiments.

Figure 1 - exponential growth of the number of experiments
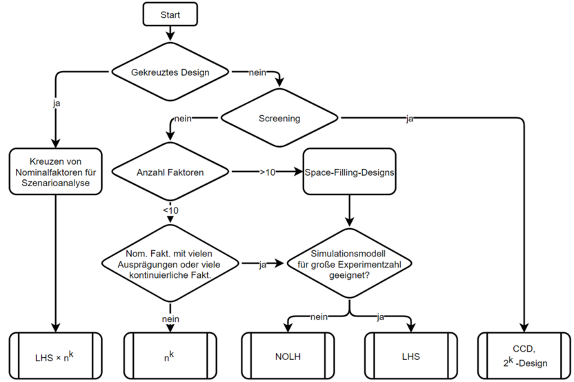
The selection of the used experiment design for the data farming study should be performed according to the following scheme (see also Figure 2).
A crossed design (Latin Hypercube Sampling Crossed) is only needed when analyzing different scenarios, which are structurally significantly different.
These include, for example, scenarios in which different machines or vehicles are involved. For a first insight (screening) into a simulation study, the Central Composite Design (CCD) or the 2k design are recommended.
This allows the edges of the experiment plan to be viewed and initial conclusions to be drawn. For a large-scale data farming study, the experiment plan depends on the number of factors as well as its expressions.
For a small set of factors with few expressions, a full factorial experiment design (nk) can be used, but for more extensive factors or factor expressions, Latin Hypercube Sampling (LHS) or Nearly Orthogonal Latin Hypercube Sampling (NOLH) should be used.

Figure 2 - Selection of experiment design methods
Experiment design method |
Formula |
Description |
k: i-th factor, n: Number of expressions of factor i |
||
2k |
k: number of factors |
|
2k + 2k + 1 |
k: Number of factors |
|
n |
n: Number of experiments |
|
n * s |
n: Number of experiments, s: Scenario factor expressions |
© SimPlan AG - Hanau District Court, Commercial Register (Part B) 6845 - info@simplan.de - www.simplan.de/en