Central Composite Design


<< Click to show table of contents >>

Navigation:  Modules and plug-ins > 2manage > SimClient > Experiment design >

Central Composite Design


Central_Composite_Design

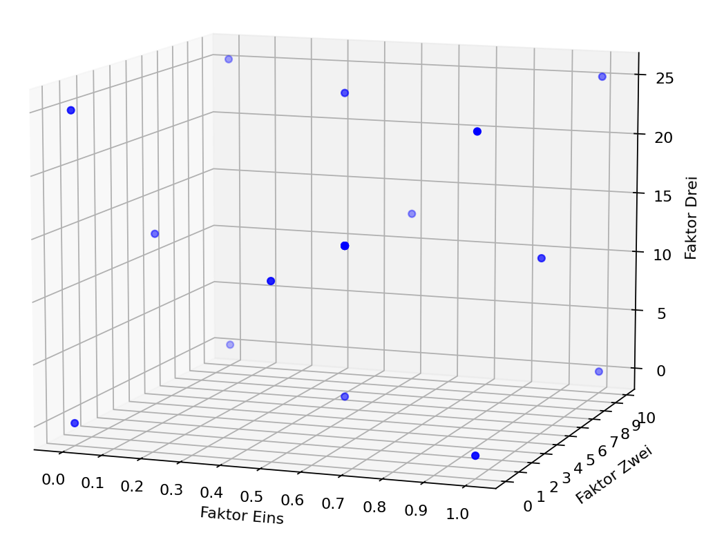
Figure 1 - Central Composite Design

Description:

The Central Composite Design adds more experiment points to the 2k design.

These are axial points as well as a central point.

The central point represents the midpoint between all minimum and maximum expressions, allowing the often actual production conditions to be represented in the experiment design.

By adding the axial points, the effective space can be covered much better than by the -design.

Except for extremely long model runs, the Central Composite design should always be preferred over the -design for screening or initial general investigations, since the precision of the experiment design is greatly improved by just adding a few experiment points.

The figure on the right shows the factor space of the Central Composite Design.

Factor

Min

Max

Steps

Characteristics

Factor one

0

1

-

3

Factor two

0

10

-

3

Factor three

0

25

-

3

 

 

Parametrization:

Skip/generate duplicates:

If duplicates (already created experiments with the same parametrization) are found when generating the experiments, they are either skipped or a duplicate is created to the already existing experiment and added to the experiment list, depending on the setting.

 

Design type:

Here you can choose between the types CCF and CCI via the drop down menu.

 

CCF: "Face Centered":

In this design the star points are at the center of each face of the factorial space, so α = ± 1.

This variety requires 3 levels of each factor.

Augmenting an existing factorial or resolution V design with appropriate star points can also produce this design.

CCI: "Inscribed":

For those situations in which the limits specified for factor settings are truly limits, the CCI design uses the factor settings as the star points and creates a factorial or fractional factorial design within those limits (in other words, a CCI design is a scaled down CCC design with each factor level of the CCC design divided by α to generate the CCI design).

This design also requires 5 levels of each factor.

methode_central_composite_design_dropdown_EN

Figure 2 - Dialog Central Composite Design

 

 


© SimPlan AG - Hanau District Court, Commercial Register (Part B) 6845 - info@simplan.de - www.simplan.de/en