Full Factorial Design


<< Click to show table of contents >>

Navigation:  Modules and plug-ins > 2manage > SimClient > Experiment design >

Full Factorial Design


Full_Factorial_Design

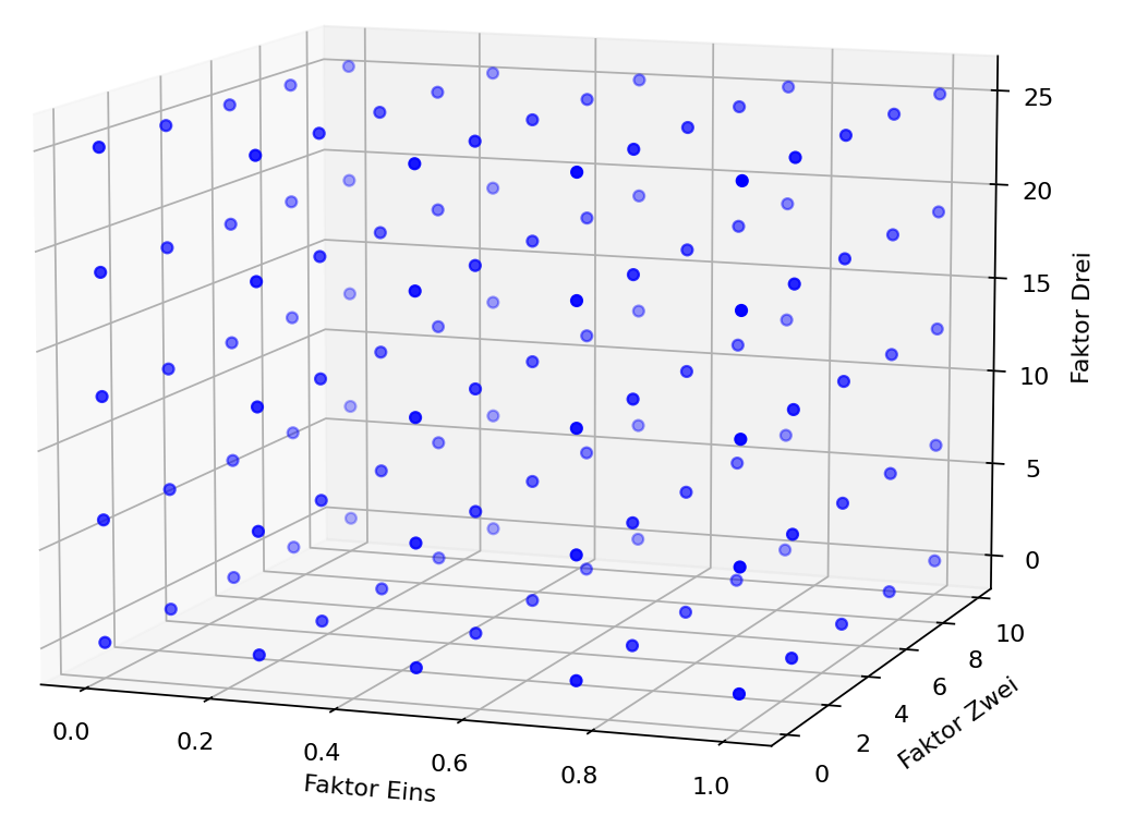
Figure 1 - Full Factorial Design

Description:

In the full factorial design, the number of expressions per variable factor is specified.

This is done by specifying a step size as well as minimum and maximum values for the respective factor.

Then, using the resulting expressions, each possible combination is formed.

The number of resulting experiments thus results from the formula.

The exponential property of this formula quickly leads to a high number of experiments as the number of factors increases.

With ten factors, each with six expressions, one already obtains a million different combinations of factor expressions here.

The number of resulting experiments should therefore always be considered in the selection.

The full factorial design is a complete design, i.e. it maps both main effects and interaction effects between factors.

The main effect of a factor is defined as the change in the target variable caused by the change in a factor expression.

In the case of interaction effects, a combination of factor expressions has an effect on the target variable.

With the full factorial design the complete model behavior can be represented and examined.

The figure on the left provides an example of a full factorial experiment design with 3 factors, each of which can have 5 different values.

Factor

Min

Max

Steps

Characteristics

Factor one

0

1

0,25

5

Factor two

0

10

2,5

5

Factor three

0

25

6,25

5

 

 

Parametrization:

Skip/generate duplicates:

If duplicates (already created experiments with the same parametrization) are found when generating the experiments, they are either skipped or a duplicate to the already existing experiment is created and added to the experiment list, depending on the setting.

methode_full_factorial_design_EN

Figure 2 - Dialog Full Factorial Design

 

 


© SimPlan AG - Hanau District Court, Commercial Register (Part B) 6845 - info@simplan.de - www.simplan.de/en