2 Level Factorial Design


<< Click to show table of contents >>

Navigation:  Modules and plug-ins > 2manage > SimClient > Experiment design >

2 Level Factorial Design


2-level-Factorial_Design

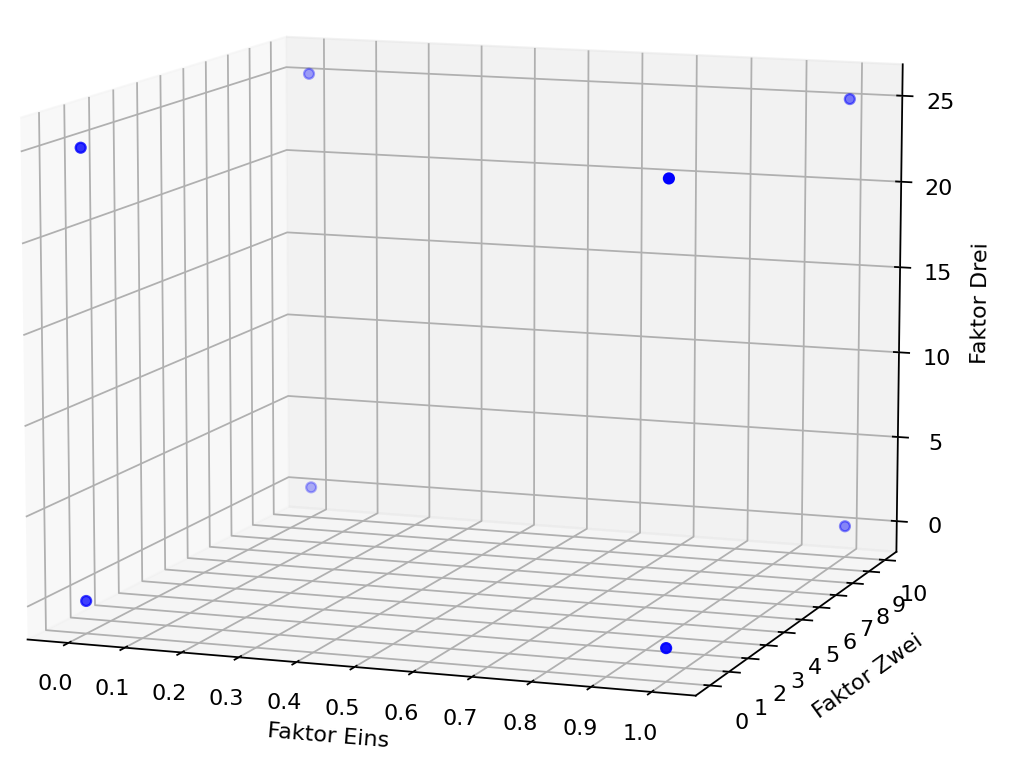
Figure 1 - 2-Level Factorial Design

Description:

The 2k design represents a simplified or reduced version of the full factorial experimental design. Here, only the extreme values (minimum or maximum) of a factor are considered.

This allows a considerably smaller number of experiments, but a linear course of the result parameters is assumed between the extreme values, since these can only be predicted by means of regression.

Furthermore, extreme values of factors are the rarity or outliers in real applications. For this reason the 2 level design should be used mainly for screening.

I.e. for first tests to validate a model or for first insights into the model behavior.

In the adjacent figure, the significantly reduced and less covered factor space compared to the full factorial experiment design becomes clear.

Factor

Min

Max

Steps

Characteristics

Factor one

0

1

-

2

Factor two

0

10

-

2

Factor three

0

25

-

2

 

 

Parametrization:

Skip/generate duplicates:

If duplicates (already created experiments with the same parametrization) are found when generating the experiments, they will either be skipped or a duplicate to the already existing experiment will be created and added to the experiment list, depending on the setting.

methode_2-level_factorial_design_EN

Figure 2 - Dialog 2-Level Factorial Design

 

 


© SimPlan AG - Hanau District Court, Commercial Register (Part B) 6845 - info@simplan.de - www.simplan.de/en