Latin Hypercube Sampling


<< Click to show table of contents >>

Navigation:  Modules and plug-ins > 2manage > SimClient > Experiment design >

Latin Hypercube Sampling


Latin_Hypercube_Sampling

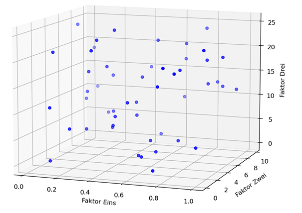
Figure 1 - Latin Hypercube Sampling

Description:

With a very high set of factors and/or expressions of these, experiment plans can very quickly assume a size that is no longer feasible.

The dominant method for reducing the number of experiments while still providing good coverage of the effect space is Latin Hypercube Sampling.

With this, only the desired number of experiments needs to be specified and corresponding random design points are generated.

The use of Latin Hypercube Sampling is recommended for all simulation studies, which have more than 10 factors and many expressions.

The LHS method provides a very good space-filling property, but does not necessarily guarantee the orthogonality that factorial designs ensure.

However, by running a sufficiently large number of experiments, the correlation can be reduced to a negligible per mil value.

To be within this range, an experiment number greater than 5000 is recommended.

However, even smaller experiment designs with Latin Hypercube Sampling provide very good spatial coverage in most cases, as exemplified in the adjacent figure.

Parameters

Value

Number experiments

50

Factor

Min

Max

Factor one

0

1

Factor two

0

10

Factor three

0

25

 

Parametrization:

Skip/generate duplicates:

If duplicates (already created experiments with the same parametrization) are found when generating the experiments, they are either skipped or a duplicate is created to the already existing experiment and added to the experiment list, depending on the setting

 

numExperimente:

By arrow keys or input the number of experiments can be parametrized.

methode_latin_hypercube_sampling_EN

Figure 2 - Dialog Latin Hypercube Sampling

 

 


© SimPlan AG - Hanau District Court, Commercial Register (Part B) 6845 - info@simplan.de - www.simplan.de/en